IV BWL
Das Bäckerhandwerk durchläuft seit Jahren einen grundlegenden Strukturwandel.
Analysiere die aktuelle Lage im Bäckerhandwerk auf Grundlage von M 1 und M 2!
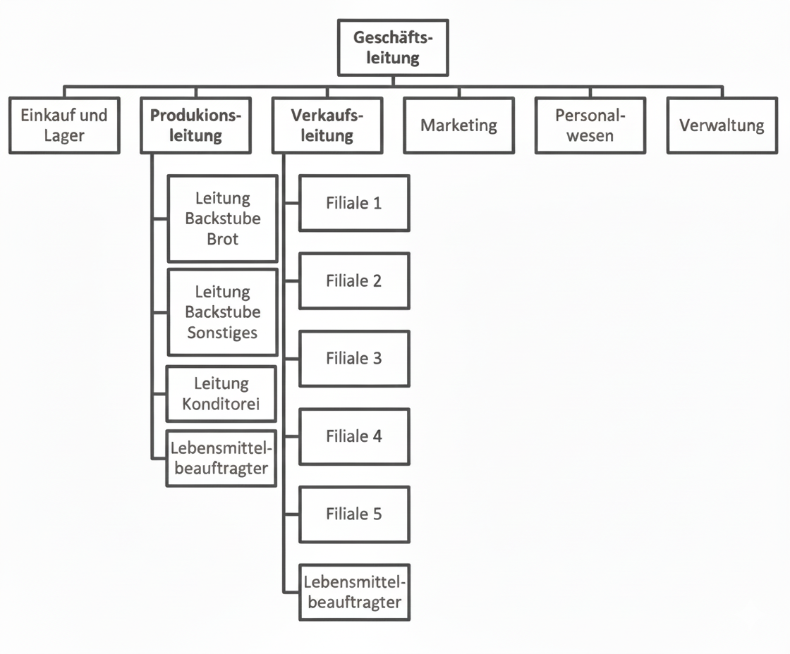
Erläutere vor dem Hintergrund des Organigramms einer Großbäckerei (M 3), wie sich aus der Organisationstruktur Wettbewerbsvorteile gegenüber Kleinbetrieben ergeben!
Viele kleine Bäckereien sind familiengeführt und bestehen oft schon seit mehreren Generationen.
Zeige auf, dass die Unternehmensphilosophie der Bäckerei in M 4 die Interessen unterschiedlicher Stakeholder berücksichtigt!
Erläutere basierend auf M 4 eine geeignete Unternehmensstrategie für die Bäckerei!
Die aktuelle Energiekrise stellt die Branche vor weitere Herausforderungen. Vor diesem Hintergrund erwägen betroffene Unternehmen u. a. Preiserhöhungen und Investitionen.
Erläutere auch mit Hilfe einer geeigneten Grafik, wie sich die in M 5 (Z. 1-16) beschriebene Situation auf die Gewinnschwelle der Bäckerei auswirkt, und erkläre, warum der Bäcker „die Preise noch einmal erhöhen“ (M 5, Z. 15 f.) muss!
Vergleiche grundlegende Finanzierungsmöglichkeiten im Hinblick auf finanzwirtschaftliche Zielsetzungen!
Diskutiere, ob die Bäckerei vor dem Hintergrund von M 5 den alten Backofen durch den neuen ersetzen sollte (M 6)!
Weiter lernen mit SchulLV-PLUS!
monatlich kündbarSchulLV-PLUS-Vorteile im ÜberblickDu hast bereits einen Account?M 1: Bäckerhandwerk in Deutschland
|
2014 |
2017 |
2020 |
2021 |
|
|
Anzahl Betriebe |
12.611 |
11.347 |
10.181 |
9.965 |
|
Anzahl Beschäftigte |
277.200 |
273.700 |
255.300 |
240.800 |
|
davon Azubis |
20.540 |
17.301 |
13.411 |
12.242 |
|
Gesamtumsatz in Mrd. € |
13,52 |
14,48 |
14,46 |
14,89 |
Quelle: https://www.baeckerhandwerk.de/fileadmin/REDAKTION/pdf/betrieb_und _wirtschaft/Daten_und_Fakten_2021/Strukturdaten_2014_-_2021.PNG, aufgerufen am 10.02.2023
M 2: Umsatz von Bäckereien nach Betriebsgröße 2021
Quelle: https://www.baeckerhandwerk.de/baeckerhandwerk/zahlen-fakten/umsatzentwicklung-und-verteilung/, aufgerufen am 10.02.2023
M 3: Organigramm einer Großbäckerei
Quelle: eigene Darstellung
M 4:
Quelle: Homepage einer Traditionsbäckerei außerhalb Bayerns, aufgerufen am 09.11.2022
M 5:
Quelle: https://www.swr.de/swraktuell/rheinland-pfalz/baecker-bangen-wegen-kostensteigerungen-ums-ueberleben-100.html, vom 04.09.2022
M 6:
|
Modell |
Geräteinformation Backofen Rational+ |
|
Preis |
30.000 EUR |
|
Merkmale |
* Effizienter Verbrennungsvorgang * Hochwertige Vakuum-Dämmung der Backkammer |
|
Ersparnis Gasverbrauch |
40 % gegenüber herkömmlichen Geräten |
|
Betriebsdauer |
Ca. 12 Jahre |
Quelle: eigene Darstellung
Weiter lernen mit SchulLV-PLUS!
monatlich kündbarSchulLV-PLUS-Vorteile im ÜberblickDu hast bereits einen Account?Analysieren, z. B.:
Seit 2014 ist die Anzahl der Bäckereien in Deutschland um etwa ein Viertel zurückgegangen. Die Anzahl der Mitarbeiter ist parallel dazu um etwa ein Achtel geschrumpft. Dennoch konnte der Gesamtumsatz in diesem Zeitraum sogar leicht gesteigert werden. Eine mögliche Erklärung für diese Entwicklung wäre eine zunehmende Automatisierung in der Produktion. Kleinere Bäckereien könnten so vom Markt verdrängt worden sein.
Was besonders auffällt, ist ein dramatischer Einbruch bei den Auszubildendenzahlen. Im Vergleich zu 2014 entschieden sich 2021 etwa 40 Prozent weniger Jugendliche für eine Ausbildung zum Bäcker. Dies könnte in den kommenden Jahren zu massiven Problemen bei der Personalversorgung führen und den Druck zu weiterer Automatisierung erhöhen.
Betrachtet man die Betriebsgrößenstruktur, fällt auf, dass etwa 60 Prozent der Bäckereien Kleinbetriebe mit einem Umsatz von unter 500.000 Euro pro Jahr sind. Nur ein kleiner Bruchteil der Bäckereien, etwa 5 Prozent, erwirtschaften mehr als 5 Millionen Euro Umsatz pro Jahr. Dennoch decken diese Großbäckereien einen Großteil des Marktes ab. So lag ihr Anteil am Gesamtumsatz bei etwa 70 Prozent, während die Kleinbetriebe nur etwa 5 Prozent des Umsatzes erzielten.
Fazit: Die Branche erlebt in den letzten Jahren einen erheblichen Wandel. Kleinbetriebe scheinen zunehmend aus dem Markt gedrängt zu werden, einige wenige Großbäckereien decken den Markt weitgehend ab. Die Entwicklung bei der Personal- und Ausbildungssituation legt nahe, dass dieser Konzentrationsprozess sich weiter beschleunigen wird.
Erläutern, z. B.:
Die Großbäckerei ist nach der funktionalen Organisationsstruktur gegliedert. Der Geschäftsführung unterstehen sechs Bereiche, die nach den zentralen Aufgabenbereichen gegliedert sind (von Einkauf, Produktion, Verkauf bis zu Verwaltung).
Auffällig ist die Untergliederung der Bereiche „Produktionsleitung“ sowie „Verkaufsleitung“. So untereilt sich der Produktionsbereich in zwei Backstuben, eine Konditorei sowie einen Lebensmittelbeauftragten. Die Bezeichnung der Backstuben legt nahe, dass diese zusätzlich auf unterschiedliche Bereiche spezialisiert sind (Brot und übrige Backwaren). Auch der Bereich des Verkaufs wird in mehrere Filialen (1 bis 5) sowie einen Lebensmittelbeauftragten untergliedert.
Das Organigramm zeigt klar die Vorzüge eines Großbetriebs.
So ist nicht jede einzelne Filiale mit einer eigenen Backstube ausgestattet, sondern die Produktion der Backwaren erfolgt zentral. Das bietet den Vorteil, größere Stückzahlen in der zentralen Backstube herzustellen und ermöglicht so den Einsatz von Maschinen sowie spezialisierten Arbeitskräften, was die Produktivität erhöht (Economies of Scale / Skaleneffekte). Diese Economies of Scale ergeben sich auch in den Bereichen Einkauf, Marketing und Verwaltung.
Ebenso ist der Verkauf nicht auf einen einzelnen Standort beschränkt, sondern verteilt sich auf mehrere Filialen an unterschiedlichen Orten. Dadurch kann auch ein größerer Kundenkreis abgedeckt und somit der Umsatz gesteigert werden. Durch die zentrale Backstube sinkt zudem die Größe der einzelnen Filialen, was z. B. Kosten der Ladenmiete reduziert.
Ein weiterer Vorteil besteht darin, dass sich problemlos neue Filialen eröffnen oder unrentable schließen und so in die bestehende Struktur einfügen oder daraus entfernen lassen.
Aufzeigen, z. B.:
Als Stakeholder werden alle Personen oder Gruppen bezeichnet, die ein Interesse an einem Unternehmen oder Projekt haben. Diese können dabei aus dem Betrieb selbst als auch von außerhalb stammen.
|
Unternehmensphilosophie |
relevant für Stakeholder |
|
Herstellung von schmackhaften, gesunden und bekömmlichen Backwaren (Z. 2 f.) |
Kunden, Konkurrenten, Lebensmittelaufsicht |
|
Backwaren überwiegend aus regionalen Zutaten (Z. 3 f., 13 f.) |
Lieferanten, Umweltverbände, Kunden, Konkurrenten |
|
Kreativität und Traditionsbewusstsein (Z. 10) Viele Kunden haben ihre Backwaren schon bei meiner Oma und meinem Opa eingekauft (Z. 21 f.) |
Konkurrenten, Kunden |
|
Herstellung weitgehend in Handarbeit große Maschinen gibt es nicht (Z. 15 f.) schonende und langsame Herstellung (Z. 18 f.) |
Mitarbeiter, Konkurrenten, Kunden |
|
Liebe zur Natur und Region (Z. 21) |
Umweltverbände, Kunden, Konkurrenten |
|
Unsere Angestellten sind Teil der Familie (Z. 26) |
Mitarbeiter, Kunden |
Erläutern, z. B.:
Laut Prof. Michael Porter gibt es drei verschiedene Wettbewerbsstrategien, um sich am Markt gegenüber Konkurrenten zu behaupten:
-
Die Strategie der Kostenführerschaft
-
Die Strategie der Differenzierung
-
Die Strategie der Nischennutzung
Im vorliegenden Sachverhalt scheint es sich um eine kleinere Bäckerei zu handeln, die eng mit ihrer Region verwurzelt ist. Das schließt in der Regel eine Strategie der Kostenführerschaft aus, zumal Handarbeit und regionale Produkte meist mit höheren Kosten einhergehen.
Sowohl im Rahmen einer Strategie der Differenzierung als auch einer Nischenstrategie könnte das Unternehmen auf den Qualitätsaspekt setzen. Handarbeit, regionale Zutaten und Traditionsbewusstsein werden von Kunden geschätzt und können Großbäckereien nicht bieten. Auch das Image als sozialer Arbeitgeber könnte dazu beitragen, sich signifikant von der Konkurrenz abzusetzen und am Markt bestehen zu können.
Daher wäre vermutlich die Nischenstrategie mit einer Akzentuierung auf Tradition und Handwerk sowie die Verbundenheit mit der Region und Umwelt als Wettbewerbsstrategie zu empfehlen.
Erläutern auch mit einer Grafik und erklären, z. B.:
Die gestiegenen Gaspreise betreffen zum einen die Produktion (variable Kosten) und zum anderen die monatlichen Fixkosten (z. B. Heizen) (Z. 3 ff.). Zugleich verteuern sich die Preise der benötigten Zutaten (Z. 8 ff.). Somit wird die Kostenkurve nach oben verschoben und verläuft nun steiler. Das hat zur Folge, dass sich die Gewinnschwelle nach rechts verschiebt. Der Bäcker hat auf diese Kostensteigerung mit einer Anhebung der Preise auf Brot und Brötchen reagiert (Z. 14 f.). Dies führt zu einem steileren Anstieg der Erlöskurve. Der Schnittpunkt von Kosten- und Erlöskurve wird dadurch wieder etwas nach links verschoben (GSneu).
Entscheidend bei diesen Überlegungen ist, ob die neue Gewinnschwelle jenseits der Kapazitätsgrenze liegt. Dann würde jede Produktion von Brot und Brötchen nur noch Verlust einbringen. Die Aussage „er wisse, dass er die Preise demnächst noch mal erhöhen müsse“ legt nahe, dass die neue Gewinnschwelle (GSneu) nahe, vielleicht sogar rechts von der Kapazitätsgrenze liegt.
Vielleicht ist der Bäcker aber auch einfach nicht in der Lage, ausreichend Brote und Brötchen zu verkaufen, um bei der derzeitigen Kosten- und Erlössituation wieder in die Gewinnzone zu gelangen (verkaufte Menge < Menge an der Gewinnschwelle). Eine weitere Preiserhöhung würde in diesem Fall die Erlösfunktion noch steiler ansteigen lassen und damit die Gewinnschwelle weiter an das ursprüngliche Ausgangsniveau heranrücken.
Vergleichen, z. B.:
Jedem Unternehmen stehen unterschiedliche Finanzierungsarten zur Verfügung. Eine mögliche, grundlegende Unterteilung kann nach den Eigentumsverhältnissen vorgenommen werden. So können die benötigten finanziellen Mittel von den Eigentümern selbst aufgebracht werden (Eigenfinanzierung) oder von Fremdkapitalgebern, die meist von außerhalb Kapital zur Verfügung stellen (Fremdfinanzierung). Bei Eigenfinanzierung handelt es sich um die zusätzliche Bereitstellung von Eigenkapital, bei Fremdfinanzierung hingegen wird dem Unternehmen zusätzliches Fremdkapital zur Verfügung gestellt.
Eine Eigenfinanzierung könnte z. B. durch Einbehaltung von Gewinnen oder durch eine Kapitalerhöhung der Eigentümer realisiert werden. Alternativ könnte das Fremdkapital von außen, z. B. in Form eines Bankkredits zur Verfügung gestellt werden.
Vergleich der beiden Finanzierungsarten im Hinblick auf die finanzwirtschaftlichen Ziele:
|
Finanzwirt. Ziele |
Eigenfinanzierung (z. B. aus einbehaltenem Gewinn) |
Fremdfinanzierung (z. B. durch einen Bankkredit) |
|
Rentabilität |
Es fallen keine Kapitalkosten an. Die Erlöse der Investition fließen vollumfänglich an das Unternehmen. |
Kreditgeber erwartet eine feste Verzinsung, unabhängig von der Erlössituation, daher Kapitalabfluss. |
|
Liquidität |
Die liquiden Mittel des Unternehmens werden durch die Anschaffung reduziert. Diese müssen also vorhanden sein oder erwirtschaftet werden. |
Kein Einfluss auf die Liquidität, da das Kapital für die Investition von außerhalb kommt. Tilgung u. U. erst am Ende der Laufzeit des Kredits. |
|
Sicherheit |
Nach der Anschaffung gehört das Investitionsgut dem Unternehmen (materielle Sicherheit). |
u. U. vorzeitiger Abzug des Kredits durch die Kapitalgeber möglich, dann auch u. U. Rückgabe des Investitionsgutes. |
|
Unabhängigkeit |
Unabhängigkeit des Unternehmens gewahrt, kein Einfluss von Fremdkapitalgebern. |
Einflussnahme durch Kreditgeber, z. B. Banken, Vergabe des Kredits nur bei guter Bonität. |
Diskutieren, z. B.:
|
Argumente für eine Neuanschaffung |
Argumente gegen eine Neuanschaffung |
|
- Die gestiegenen Gaspreise belasten das Unternehmen und die Gewinnsituation erheblich (Kostenanstieg bei Gas von 500 auf 3.900 EUR/Monat), daher sollte eine Anpassung erfolgen. - Der neue Backofen weist einen deutlich geringeren Gasverbrauch auf (- 40 %), was die Kosten fast halbieren würde. - Ein Rückgang der hohen Gaspreise zeichnet sich bisher nicht ab. - Das Gerät hat eine relativ hohe Lebensdauer. Bei einer Kostenersparnis von 40 % und einer monatlichen Belastung von 3.900 Euro, wären die Anschaffungskosten in 20 Monaten amortisiert. Der Nutzen der Investition geht somit über die 20 Monate hinaus. |
- Der aktuell eingesetzte Backofen ist noch funktionsfähig. Ob dieser gebraucht in der aktuellen Lage noch zum Restwert verkauft werden kann, ist fraglich. - Die angespannte finanzielle Situation erschwert die Bereitstellung der nötigen Finanzmittel zur Beschaffung des Ofens. - Es wäre möglich, dass die hohen Energiekosten auch wieder sinken. Dann würde sich der neue Ofen deutlich langsamer amortisieren. - Sofern Preiserhöhungen bei den Kunden durchsetzbar sind, können die höheren Kosten durch die Mehreinnahmen kompensiert werden. - Ebenso wären auch andere Einsparpotenziale denkbar, die keine Investitionen in dieser Höhe erforderlich machen; z. B. Veränderung der Öffnungszeiten, um Personalkosten zu beeinflussen. |
Ein begründetes Fazit wird erwartet